搜索
首页
政协领导
机构设置
政协概况
政协新闻
政协工作
委员履职
政协讲堂
机关党建
党派团体
旗县政协
提案工作
社情民意
委员风采
机关工作
政协党建
搜索
习近平:发挥比较优势 坚持稳中求进 推...
首页
>
预决算公开
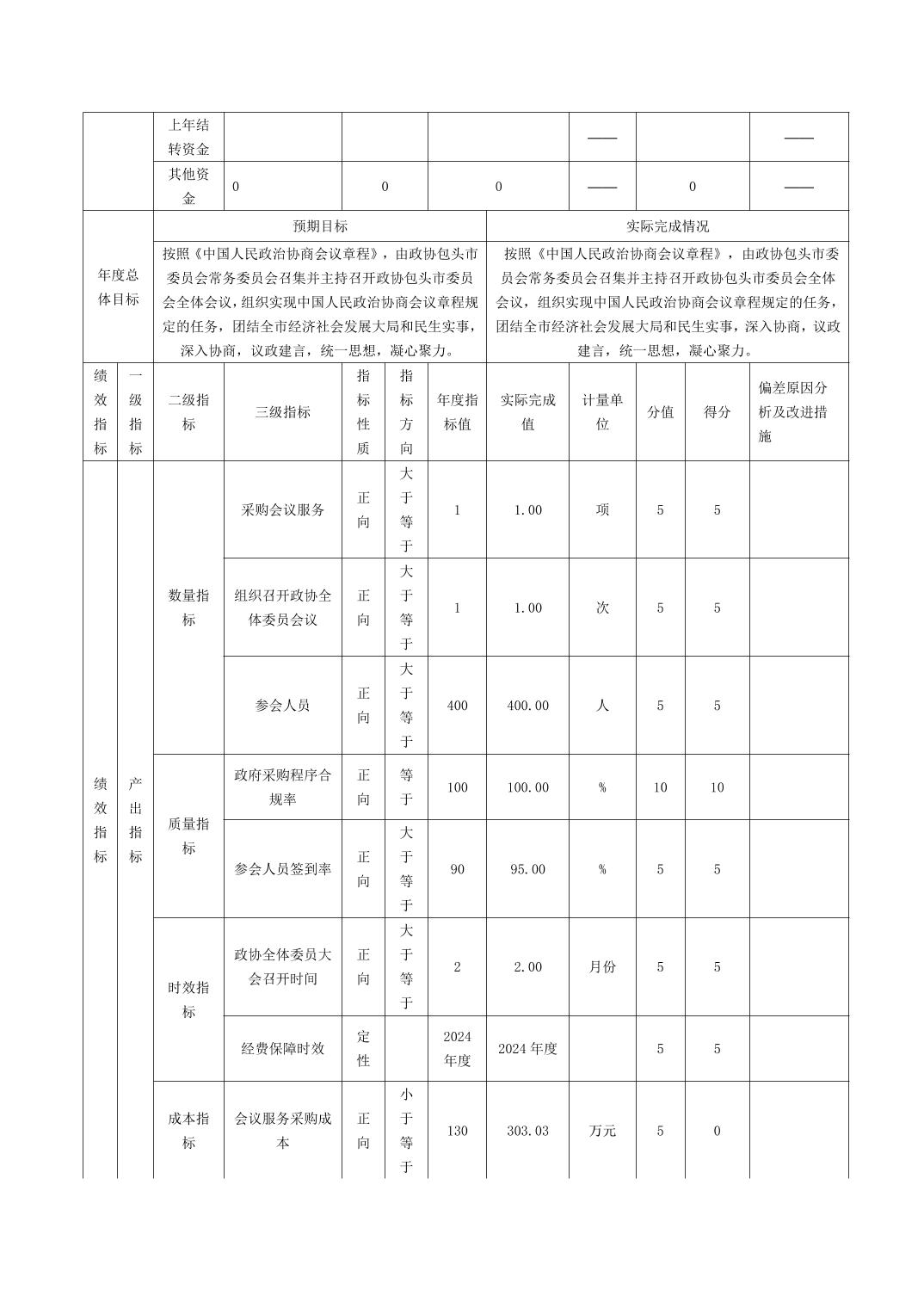
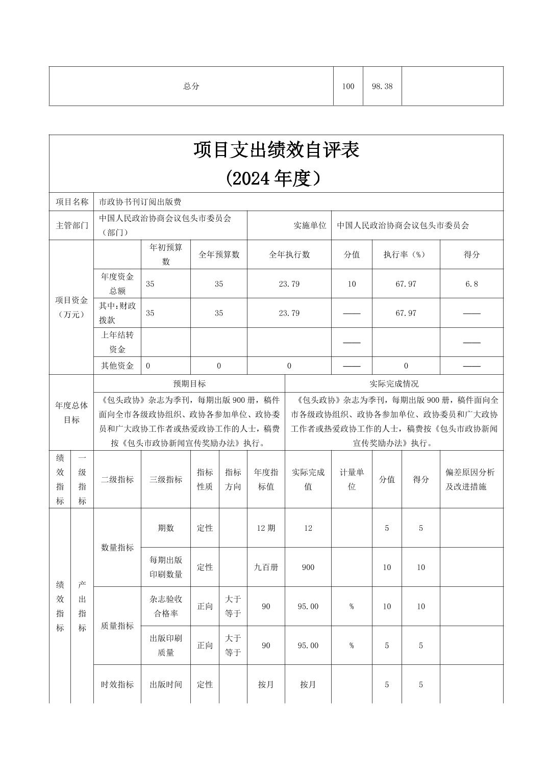
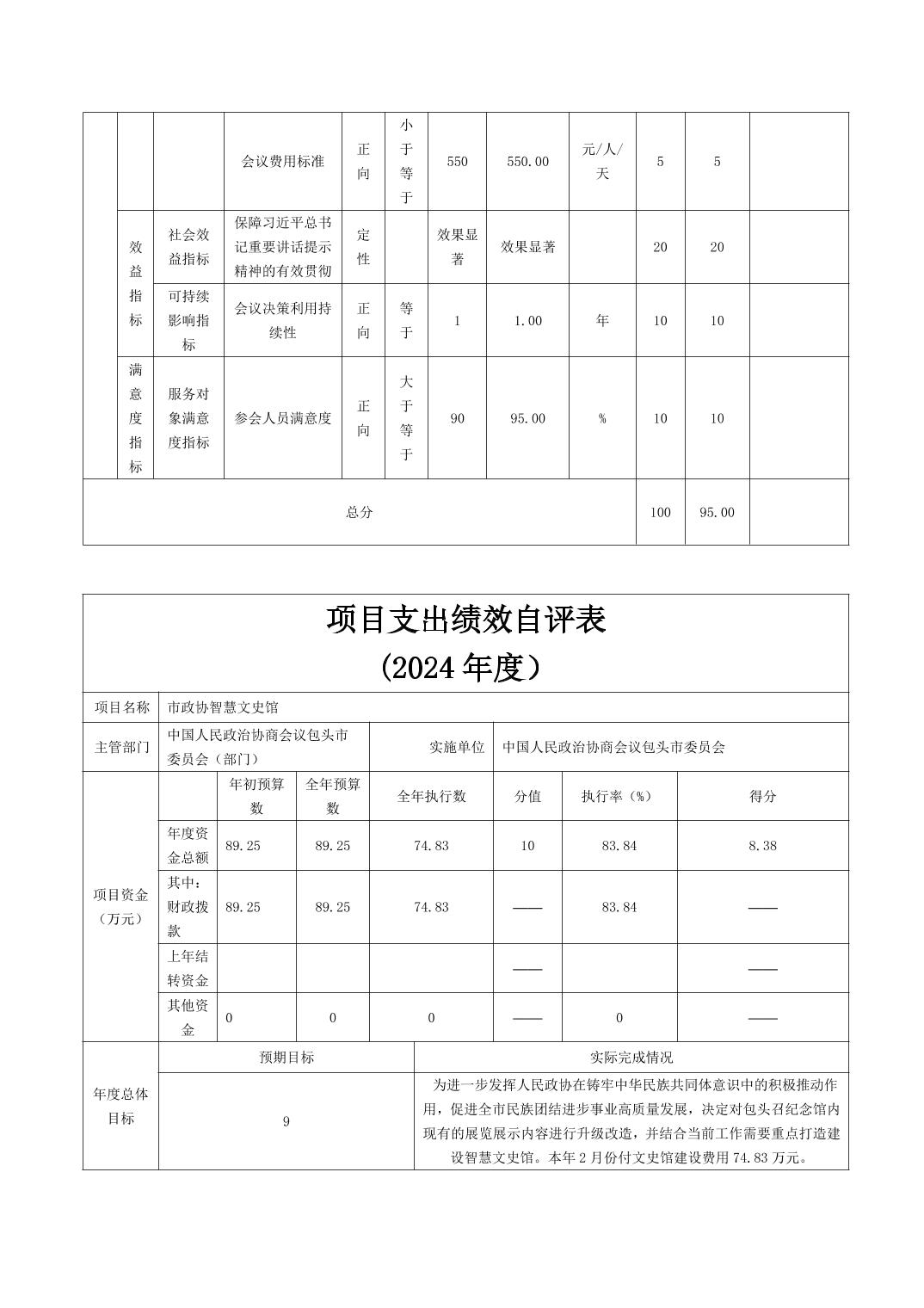
中国人民政治协商会议包头市委员会 2024年度部门决算公开
时间: 2025-09-27 来源:包头政协 点击量:
上一篇
下一篇
当前位置:
首页
>
预决算公开
中国人民政治协商会议包头市委员会 2024年度部门决算公开
发布日期: 2025-09-27
信息来源:包头政协
上一篇:
中国人民政治协商会议包头市委...
下一篇:
中国人民政治协商会议包头市委...